文水县经济和信息化局权力和责任清单
|
权力清单 |
责任清单 |
备注 |
||||||
|
职权类别 |
职权编码 |
职权名称 |
职权依据 |
责任事项 |
追责情形 |
追责依据 |
追责形式 |
|
|
行政许可 |
77250798-7-XK-0002 |
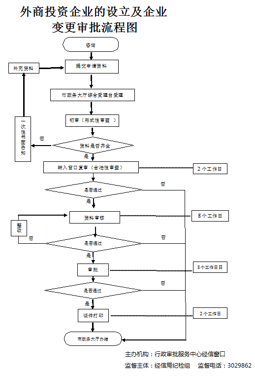
外商投资企业的设立及企业变更审批 |
【法律】《中华人民共和国中外合资经营企业法》第三条、第十三条、第十四条 |
1、受理责任:公示外商投资企业设立及企业变更审批应当提交的材料,一次性告知补正材料,依法受理或不予受理(不予受理应当告知理由) |
1、对符合外商投资企业设立及企业变更审批法定条件的申请不予受理的; |
【法律】《行政许可法》第七十二至七十七条;《公务员法》第五十三至五十五条; 【行政法规】《行政机关公务员处分条例》(国务院第495号令) 【地方性法规】《山西省行政执法条例》第十三条、第四十至四十二条;
|
一、行政处理 1、诫勉谈话者责令书面检讨;
|
|

