链接:【本县政策解读】文水县市场监督管理局《关于印发文水县药品安全突发事件应急预案的通知》政策解读

  文政办发〔2020〕31号

  文水县人民政府办公室

  关于印发文水县药品安全突发事件应急预案的通知

  

各乡(镇)人民政府,县直各有关单位:

  《文水县药品安全突发事件应急预案》已经县人民政府同意,现予印发,请认真贯彻执行。

  

  文水县人民政府办公室

  2020年7月14日

  

  文水县药品安全突发事件应急预案

  1 总则

  1.1 编制目的

  为指导和规范全县药品(含医疗器械、化妆品,下同)安全突发事件应急处置工作,有效预防、及时控制和正确处置药品安全突发事件,最大限度地减少对公众身体健康和生命安全造成的危害,结合我县实际,编制本预案。

  1.2 工作原则

  县药品安全突发事件应对工作应当以人为本,坚持“统一领导、分级负责,预防为主、平急结合,快速反应、协同应对,依法规范、科学处置”的原则,严格落实各项责任制。

  1.3 编制依据

  依据《中华人民共和国突发事件应对法》《中华人民共和国药品管理法》《中华人民共和国药品管理法实施条例》《药品质量抽查检验管理办法》《国务院关于加强食品等产品安全监督管理的特别规定》《医疗器械监督管理条例》《化妆品卫生监督条例》及《山西省突发公共事件总体应急预案》《山西省药品和医疗器械突发性群体不良事件应急预案》《山西省药品安全突发事件应急预案》《吕梁市突发事件总体应急预案》《吕梁市药品和医疗器械突发性群体不良事件应急预案》《文水县突发事件总体应急预案》等编制。

  1.4 适用范围

  本预案适用于文水县行政区域内突然发生的或我县辖区外发生涉及我县的药品安全突发事件的防范应对、应急处置工作。

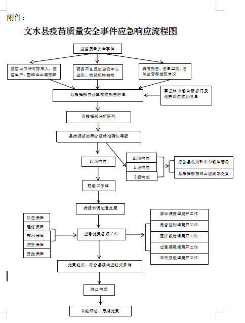
  2 应急指挥体系

  2.1 县药品安全突发事件应急指挥部组成

  成立县药品安全突发事件应急指挥部(以下简称县指挥部)。指挥长由县政府分管药品监管工作的副县长担任,副指挥长由县政府办公室分管副主任、县应急管理局局长、县市场监管局局长、县消防救援大队队长担任。成员有县委宣传部、县发改局、县公安局、县财政局、县卫体局、县应急管理局、县市场监管局、县工信局、县新闻办、县消防救援大队等有关单位分管负责人。指挥长可根据实际情况抽调相关县直单位分管负责人为成员。

  县指挥部办公室设在县市场监管局,县市场监管局局长任办公室主任。

  县指挥部根据应急处置需要成立现场工作组,由县指挥部有关成员单位、事发地人民政府及相关部门组成。现场工作组包括事件调查组、危害控制组、医疗救治组、应急保障组、宣传报道组。各组的设立及人员组成可根据应急处置需要进行调整,也可吸收有关人员和专家、应急处置队伍负责人、事件发生单位负责人参加。

  各乡(镇)结合实际成立相应指挥机构,制定本辖区药品安全突发事件应急预案。

  2.2 主要职责

  2.2.1 县指挥部主要职责

  (1)贯彻落实党中央、国务院、省委省政府、市委市政府、及县委县政府关于处置药品安全突发事件的决策部署;

  (2)制定药品安全应急总体规划,统筹组织协调全县药品安全突发事件防范、预警和处置工作,指导药品安全突发事件风险防控、监测预警、调查评估和善后工作;

  (3)启动、实施、终止应急响应,发布应急指令;

  (4)向县人民政府和市相关部门报告药品安全突发事件应急处置工作情况;

  (5)按照上级要求发布药品安全突发事件处置信息;

  (6)批准和实施应急处置措施和方案;

  (7)落实市市场监管局和县委、县政府交办的关于药品安全突发事件应急处置的批示和指示。

  2.2.2 县指挥部办公室职责

  (1)承担县指挥部日常工作;

  (2)贯彻落实县指挥部的各项工作部署和指令;

  (3)收集汇总分析上报药品安全突发事件应急处置信息,根据县指挥部指令通报应急处置工作情况;

  (4)按县指挥部要求,组织协调药品安全突发事件应急处置工作;

  (5)完成县指挥部交办的其他任务。

  2.2.3 县指挥部成员单位职责

  县委宣传部:组织协调媒体做好应急新闻报道,积极引导舆论。

  县发改局:负责落实重要物资和应急储备物资动用计划和指令。

  县公安局:负责事发地的现场保护、治安秩序维护工作;负责周边道路交通管制、保障应急救援道路畅通;做好涉嫌犯罪案件的侦查工作,依法严厉打击危害药品安全犯罪行为。

  县财政局:负责药品安全突发事件应急救援、应急处置资金保障。

  县卫体局:组织协调开展药品安全突发事件患者医疗救治,开展与患者症状有关的药品安全因素流行病学调查;通报在调查处理传染病或其他突发公共卫生事件中发现与药品安全相关的信息。

  县应急管理局:指导应急预案修订工作,指导药品安全突发事件应急处置。

  县市场监管局:负责牵头对药品安全突发事件进行处置等工作。

  县工信局:负责组织协调各电信运营企业做好应急通信保障工作,保障通信指挥畅通。

  县新闻办:负责第一时间从指挥部获得权威信息,并及时、准确、全面、客观地宣传报道。

  县消防救援大队:负责开展突发事件抢险救援工作。

  2.2.4 现场工作组职责

  事件调查组:由县市场监管局、县公安局、县卫体局等部门组成。负责调查药品安全突发事件的发生原因,评估事件影响,做出调查结论,提出处置意见。

  危害控制组:由县市场监管局等部门组成。负责组派应急队伍,监督、指导事发地人民政府职能部门和相关企业召回、下架、封存有关药品、原料及相关产品,严格控制流通渠道,防止危害蔓延扩大。

  医疗救治组:由县卫体局、县市场监管局等部门组成。负责组织协调相关医疗机构和疾病预防控制机构等,调派医疗救治和公共卫生专家,实施药品安全突发事件患者医疗救治和相关调查工作,协助有关部门对事件现场进行相应处理。组织县级应急医药储备调拨,确保及时有效保障,并做好药品安全监管工作。

  应急保障组:由县应急管理局、县市场监管局、县财政局、县发改局、县消防救援大队等部门组成。负责提供应急救援资金及协助征用交通工具,协调组织调用应急救援设施,对受影响人群进行相应安置处理,保障应急现场安全和救援秩序,负责应急设备、物资保障工作。

  宣传报道组:由县委宣传部、县新闻办、县市场监管局、县工信局、县卫体局等部门组成,涉外、涉台港澳时包括县委统战部、县外事办、县台港澳办等部门。负责根据县指挥部发布的信息,组织协调新闻媒体做好药品安全突发事件应急处置的新闻报道,正确引导舆论。

  3 风险防控

  按照国家、省、市、县药品监督抽检计划开展药品安全风险监测工作,对全县药品、医疗器械和化妆品进行抽检检验,对检验检测不合格的产品进行调查评估,发布不合格产品质量公告,责令涉事企业查找问题产品不合格原因,根据药品安全质量风险情况及时对问题产品采取停用、下架、封存、召回、停产、溯源、流向追踪等措施进行补救,依法查处违法违规行为,涉刑案件及时移送公安机关处理。对药品不良反应监测、医疗器械不良事件监测、企业和医疗机构的报警信息,加强汇总分析,开展风险研判,制定调整我县药品安全风险监测方案。加大对重点品种、重点环节尤其是高风险药品质量安全的检查频次,强化监管,重点防控。县指挥部有关成员单位应当加强药品安全信息综合利用和资源共享,构建各部门间信息共享机制。

  4 监测和预警

  4.1 药品安全突发事件监测

  县市场监管局、县卫体局及其他有关部门应当按照职责分工开展日常药品安全监督检查、抽样检验、风险监测、舆情监测等工作,收集、分析和研判可能导致药品安全突发事件的风险隐患信息及有关部门和地区的通报,根据信息依法采取有效防控措施。当发生药品安全突发事件风险较大时,按规定进行报告。

  药品上市许可持有人和药品生产、经营、使用单位应当依法落实药品安全主体责任,建立健全风险监测防控措施,定期开展自查,排查和消除药品安全风险隐患,当出现可能导致药品安全突发事件的情况时,要立即报告市场监管部门。

  4.2 药品安全突发事件预警

  县指挥部根据突发事件预测、监测情况报告进行分析、研判及时向相关的政府部门和企业发出预警,并报告县人民政府。卫生健康、市场监管、疾病预防控制、药品不良反应监测等部门应当加强协调联动,建立、健全药品安全突发事件预防预警机制,加强监测监控。

  县指挥部对本行政区域内药品、医疗器械、化妆品突发事件可能危害公众健康的风险因素、风险级别、影响范围、紧急程度和可能造成的危害进行分析研判,按照事态发展的严重程度通报相关单位。针对可能发生事件的特点、危害程度和发展态势,指令应急处置队伍和有关单位进入待命状态,视情派出工作组进行现场督导,检查预防性处置措施执行情况。

  药品上市许可持有人、药品生产经营单位、医疗机构、技术机构、社会团体和个人对本单位的药品安全加强监测监控,完善监测监控技术手段,及时把握药品安全基本情况,进行内部预警。

  5 事件分级

  根据药品安全突发事件的性质、危害程度、涉及范围、可能或已经对社会造成的不良影响,将事件由高到低分为四个等级:特别重大药品安全突发事件、重大药品安全突发事件、较大药品安全突发事件、一般药品安全突发事件。

  5.1 符合下列情形之一的,为特别重大药品安全突发事件:

  (1)在相对集中的时间内,批号相对集中的同一药品引起临床表现相似的,且罕见的或非预期的不良事件的人数在50人以上;或者引起特别严重不良事件(可能对人体造成永久性伤残、对器官功能造成永久性损伤或危及生命)的人数超过10人以上。

  (2)同一批号药品短期内引起3例以上患者死亡。

  (3)超出省人民政府处置能力,需要国家药监局负责处置的。

  (4)其他危害特别严重的药品安全突发事件。

  5.2 符合下列情形之一的,为重大药品安全突发事件:

  (1)在相对集中的时间内,批号相对集中的同一药品引起临床表现相似的,且罕见的或非预期的不良事件的人数在30人以上50人以下;或者引起特别严重不良事件(可能对人体造成永久性伤残、对器官功能造成永久性损伤或危及生命)涉及人数5人以上、10人以下。

  (2)同一批号药品短期内引起1至2例患者死亡,且在同一区域内同时出现其他类似病例。

  (3)短期内2个以上设区的市因同一药品发生较大药品安全突发事件。

  (4)其他危害严重的药品安全突发事件。

  5.3 符合下列情形之一的,为较大药品安全突发事件:

  (1)在相对集中的时间内,批号相对集中的同一药品引起临床表现相似的,且罕见的或非预期的不良事件的人数在20人以上30人以下;或者引起特别严重不良事件(可能对人体造成永久性伤残、对器官功能造成永久性损伤或危及生命)涉及人数3人以上、5人以下。

  (2)短期内1个设区的市内2个以上县因同一药品发生一般药品安全突发事件。

  (3)其他危害较大的药品安全突发事件。

  5.4 符合下列情形之一的,为一般药品安全突发事件:

  (1)在相对集中的时间内,批号相对集中的同一药品引起临床表现相似的,且罕见的或非预期的不良事件的人数在10人以上20人以下;或者引起特别严重不良事件(可能对人体造成永久性伤残、对器官功能造成永久性损伤或危及生命)涉及人数3人以下。

  (2)其他一般药品安全突发事件。

  6 应急处置

  6.1 信息报告

  药品上市许可持有人、药品生产经营单位、医疗机构、技术机构、社会团体和个人在发现疑似发生药品安全突发事件时,要立即核准基本情况,并向市场监管部门等单位报告相关信息。

  县指挥部接到药品安全突发事件信息报告后,立即组织核查上报并指导事发地人民政府和事发单位进行先期处置,持续跟踪事件发展和应急处置情况。重、特大药品安全突发事件发生后,县指挥部要采取一切措施尽快掌握情况,迅速报告并及时续报,紧急情况下,可先通过电话口头报告,再补报文字报告。药品安全突发事件信息报告涉密的,要规范定密,标注密级和保密期限等信息,按照保密相关规定进行报告。

  当发生涉及外宾、华侨、港澳台同胞的药品安全突发事件时,县指挥部办公室应及时向县委统战部、县外事办和县台港澳办等部门通报。

  报告内容包括事件发生时间、地点、当前状况、危害程度、先期处置、发展趋势等内容;续报在初报基础上进行,应增加事件处置进展、调查情况、应对措施等内容。

  6.2 先期处置

  药品安全突发事件发生后,县指挥部应指导事发地市场监管部门进行先期处置,控制事态发展,根据国家、省、市、县的有关规定,对相关药品依法封存、溯源、流向追踪并汇总统计,并根据事态发展情况采取停止生产、销售和使用等紧急控制措施。做好涉事药品的抽样送检,及时上报有关信息。县指挥部根据事件严重程度,及时组织相应救援队伍做好扩大应急准备。

  7 应急响应

  根据药品安全突发事件的危害程度和应对工作需要,将药品安全突发事件的应急响应由高到低设定Ⅰ级、Ⅱ级、Ⅲ级、Ⅳ级。药品安全突发事件发生后,依据响应条件,启动相应级别的应急响应。应急响应启动过程一般由低级别向高级别递增,当出现突发紧急情况和严重事态时,可直接启动高级别响应。

  7.1 Ⅰ级、Ⅱ级、Ⅲ级响应

  Ⅰ级、Ⅱ级和Ⅲ级应急响应分别在国家药监局、省政府和市政府领导下组织实施。Ⅰ级、Ⅱ级和Ⅲ级药品安全突发事件应急响应启动,我县相应启动应急响应,按照要求做好先期处置工作,进一步采取以下措施:

  (1)贯彻上级的批示指示精神;

  (2)立即向县指挥部成员单位通报情况,成员单位根据指挥部的指令在规定的时间内到达指定位置,根据职责部署本部门开展协同应急处置工作;

  (3)做好上级安排的其他相关工作。

  7.2 Ⅳ级应急响应

  Ⅳ级应急响应由县政府组织实施。县政府负责发生在本行政区域内的一般药品安全突发事件应急处置的统一领导和指挥,根据县指挥部办公室的报告和建议,县指挥部启动Ⅳ级应急响应,按照下列程序和内容做好应急处置工作。

  (1)加强与事故所在乡(镇)人民政府药品安全突发事件应急指挥机构的通信联系,指导督促开展先期处置工作,随时掌握事件进展情况。

  (2)立即向县指挥部成员单位通报情况,成员单位根据指挥部的指令在规定的时间内到达指定位置,根据职责部署本部门开展协同应急处置工作。

  (3)组织召开专家咨询会,分析情况、提出处置建议,派遣相关救援力量和专家赶赴现场,参与、指导现场应急处置工作。

  (4)按规定向市药品安全突发事件应急指挥部报告事故情况和应急处置情况,必要时请求市人民政府派出工作组指导、协助事故应急处置工作。

  7.3 响应终止

  药品安全突发事件得到有效控制后,县指挥部按相关程序宣布应急响应终止。

  7.4 信息发布

  收集、汇总事件相关信息,并上报县政府和市市场监督管理局。

  8 后期处置

  8.1 事件评估

  县指挥部依据有关规定和要求,对药品安全突发事件做出调查评估,应包括以下内容:事件的基本情况,事件的起因、性质、影响、后果,应急处置基本情况和措施,调用的队伍、资源,经验教训,有关意见建议和改进的措施。

  8.2 工作总结

  药品安全突发事件应急处置结束后,县指挥部应对应急处置工作进行总结并上报。

  8.3 善后与恢复

  县指挥部根据药品安全突发事件危害程度及造成的损失,提出善后处理意见,报县人民政府,指导并协调事发地人民政府做好善后处置工作。

  9 附则

  9.1 预案修订

  本预案一般3年评估修订一次,如所依据的法律、法规、规章、标准、上位应急预案中的有关规定发生变化,应急指挥机构及其职责发生较大调整,在事件应对或者演练中发现问题需要作出重大调整,出现应该修订的其他情况,由县指挥部办公室及时组织修订。县指挥部办公室定期组织对本预案进行评估,并根据评估结论及时组织修订。

  9.2 本预案数字表述的“以上”含本数,“以下”不含本数

  9.3 预案解释

  本预案由县市场监管局负责解释。

  9.4 预案实施时间

  本预案自印发之日起施行。

  附件:文水县药品安全突发事件应急响应流程图

  

  抄送:县委办,人大办,政协办。

  文水县人民政府办公室 2020年7月20日印发